гидросхема
Правила форума
Форумы для обсуждений и вопросов по системам отопления и горячего водоснабжения, напольным и настенным газовым котлам, универсальным и твердотопливным котлам, электрокотлам, системам автоматики котлов, бойлерам косвенного нагрева и другому оборудованию для котельных и систем отопления. Здесь же обсуждаются проблемы в работе и вопросы по ремонту, обслуживанию и монтажу котлов, бойлеров, автоматики, газовых и жидкотопливных горелок и другого оборудования для котельных.
Форумы для обсуждений и вопросов по системам отопления и горячего водоснабжения, напольным и настенным газовым котлам, универсальным и твердотопливным котлам, электрокотлам, системам автоматики котлов, бойлерам косвенного нагрева и другому оборудованию для котельных и систем отопления. Здесь же обсуждаются проблемы в работе и вопросы по ремонту, обслуживанию и монтажу котлов, бойлеров, автоматики, газовых и жидкотопливных горелок и другого оборудования для котельных.
-
Кузьмич
- Любитель

- Сообщения: 372
- Зарегистрирован: 07 окт 2006, 18:58
- Репутация: 8
- Откуда: из Голливуда
- Контактная информация:
Re: гидросхема
[quote="ВикторВ";p="73524"]
Разницу в этих схемах составляет гидравлическая стрелка.[/quote]
И там и там "стрелка". Разница только в конструкции. У каждой свои преимущества и недостатки. Много писАлось об ентом на форуме. Юзайте поиск. Для Вашего случая - лучше гидромонтажевское решение. ИМХО.
Разницу в этих схемах составляет гидравлическая стрелка.[/quote]
И там и там "стрелка". Разница только в конструкции. У каждой свои преимущества и недостатки. Много писАлось об ентом на форуме. Юзайте поиск. Для Вашего случая - лучше гидромонтажевское решение. ИМХО.
- Кузнецов Д А
- Гуру

- Сообщения: 2134
- Зарегистрирован: 15 июн 2005, 18:05
- Репутация: 33
- Откуда: Екатеринбург
- Контактная информация:
- Кузнецов Д А
- Гуру

- Сообщения: 2134
- Зарегистрирован: 15 июн 2005, 18:05
- Репутация: 33
- Откуда: Екатеринбург
- Контактная информация:
Коллектор действительно надо было из 108 трубы делать, но работает всё нормально, поиграли скоростями насосов всё настроили
Просто, как обычно, баня потом появилась, там еще 4 насоса стоит (отопл, вент, тепл.пол, подогрев бассейна) без бани норм. было бы
Просто, как обычно, баня потом появилась, там еще 4 насоса стоит (отопл, вент, тепл.пол, подогрев бассейна) без бани норм. было бы
Радость от низкой цены коротковременна, разочарование от плохого качества вечно.
- Кузнецов Д А
- Гуру

- Сообщения: 2134
- Зарегистрирован: 15 июн 2005, 18:05
- Репутация: 33
- Откуда: Екатеринбург
- Контактная информация:
- Кузнецов Д А
- Гуру

- Сообщения: 2134
- Зарегистрирован: 15 июн 2005, 18:05
- Репутация: 33
- Откуда: Екатеринбург
- Контактная информация:
Re: гидросхема
[quote="ВикторВ";p="73524"] Есть ли у уважаемого сообщества соображения по поводу выбора гидрострелки? Нужна ли мне одна из указанных схем, или есть более правильная?
Спасибо.[/quote]
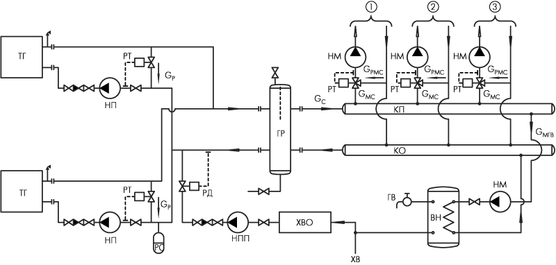
Мне больше нравится это схема
http://www.abok.ru/for_spec/articles/7/1522/224.gif
Я не спец(просто увлечение, пока новый дом строю), но себе хочу именно эту схему, мне в ней нравится, что температура подачи всегда одинаковая, при любой нагрузке.
Спасибо.[/quote]
Мне больше нравится это схема
http://www.abok.ru/for_spec/articles/7/1522/224.gif
Я не спец(просто увлечение, пока новый дом строю), но себе хочу именно эту схему, мне в ней нравится, что температура подачи всегда одинаковая, при любой нагрузке.
- Кузнецов Д А
- Гуру

- Сообщения: 2134
- Зарегистрирован: 15 июн 2005, 18:05
- Репутация: 33
- Откуда: Екатеринбург
- Контактная информация:
[quote="Кузнецов Д А";p="73551"]для коттеджа считаю лишним такие схемы делать
раза в два дороже чем просто коллектор, а подача и так постоянна всегда, согласен что со стрелкой есть премущества, но стоят они того или нет - вопрос.[/quote]
Дороже - согласен, но насколько? Процентов на 5 максимум. Простая труба диаметром от 100 мм до 150 мм (зависит от скорости теплоносителя) стоит копейки (там ее надо 0.5 - 0.7 м), хороший сварщик (хотя я и сам смогу сварить) за такую работу много не возьмет, как доп. коллектор, а остальное по затратам тоже самое.
Не знаю, но когда во всем доме есть теплые полы, батареи, баня, горячая вода, подогрев воздуха и еще резерв, я думаю, что можно немного добавить, тем более, что такая схема прощает много НЕГРУБЫХ ошибок.
раза в два дороже чем просто коллектор, а подача и так постоянна всегда, согласен что со стрелкой есть премущества, но стоят они того или нет - вопрос.[/quote]
Дороже - согласен, но насколько? Процентов на 5 максимум. Простая труба диаметром от 100 мм до 150 мм (зависит от скорости теплоносителя) стоит копейки (там ее надо 0.5 - 0.7 м), хороший сварщик (хотя я и сам смогу сварить) за такую работу много не возьмет, как доп. коллектор, а остальное по затратам тоже самое.
Не знаю, но когда во всем доме есть теплые полы, батареи, баня, горячая вода, подогрев воздуха и еще резерв, я думаю, что можно немного добавить, тем более, что такая схема прощает много НЕГРУБЫХ ошибок.
- Кузнецов Д А
- Гуру

- Сообщения: 2134
- Зарегистрирован: 15 июн 2005, 18:05
- Репутация: 33
- Откуда: Екатеринбург
- Контактная информация:
[quote="Shurik_M";p="73553"]
Дороже - согласен, но насколько? Процентов на 5 максимум. Простая труба диаметром от 100 мм до 150 мм (зависит от скорости теплоносителя) стоит копейки (там ее надо 0.5 - 0.7 м), хороший сварщик (хотя я и сам смогу сварить) за такую работу много не возьмет, как доп. коллектор, а остальное по затратам тоже самое.
Не знаю, но когда во всем доме есть теплые полы, батареи, баня, горячая вода, подогрев воздуха и еще резерв, я думаю, что можно немного добавить, тем более, что такая схема прощает много НЕГРУБЫХ ошибок.[/quote]
в мою схему можно добавить стрелку но ЗАМЕТНЫХ изменений от этого не будет
теперь прикинем удорожание грубо:
1 день работы - 10 000 руб
2 стрелка - 4000 руб?
3 насос 25-80 - 7500
4 мелочевка, электрика, расходники -5000 руб
5 транспортные расходы - 500-1000 руб
итого 27 000 руб
считаю что это не маленькая сумма, особенно, когда результат одинаковый (почти)
Дороже - согласен, но насколько? Процентов на 5 максимум. Простая труба диаметром от 100 мм до 150 мм (зависит от скорости теплоносителя) стоит копейки (там ее надо 0.5 - 0.7 м), хороший сварщик (хотя я и сам смогу сварить) за такую работу много не возьмет, как доп. коллектор, а остальное по затратам тоже самое.
Не знаю, но когда во всем доме есть теплые полы, батареи, баня, горячая вода, подогрев воздуха и еще резерв, я думаю, что можно немного добавить, тем более, что такая схема прощает много НЕГРУБЫХ ошибок.[/quote]
в мою схему можно добавить стрелку но ЗАМЕТНЫХ изменений от этого не будет
теперь прикинем удорожание грубо:
1 день работы - 10 000 руб
2 стрелка - 4000 руб?
3 насос 25-80 - 7500
4 мелочевка, электрика, расходники -5000 руб
5 транспортные расходы - 500-1000 руб
итого 27 000 руб
считаю что это не маленькая сумма, особенно, когда результат одинаковый (почти)
Радость от низкой цены коротковременна, разочарование от плохого качества вечно.
[quote="savtex";p="73554"]схема от Shurik_M не может настораживать размерами ибо в продоже есть готовые коллектора в частности на 8 контуров занимает 1.70мНа стене в 2.50 вместес котлом без всяких загромождений.[/quote]
Нафига покупать готовые коллектора, вот у меня есть монтажники, они их или где-то заказывают, или сами делают, не знаю, но выгледят как заводские, и стоимость в разы меньше.
Добавлено спустя 10 минут 49 секунд:
[quote="Кузнецов Д А";p="73562"]
в мою схему можно добавить стрелку но ЗАМЕТНЫХ изменений от этого не будет
теперь прикинем удорожание грубо:
1 день работы - 10 000 руб
2 стрелка - 4000 руб?
3 насос 25-80 - 7500
4 мелочевка, электрика, расходники -5000 руб
5 транспортные расходы - 500-1000 руб
итого 27 000 руб
считаю что это не маленькая сумма, особенно, когда результат одинаковый (почти)
[/quote]
Удорожание 27 000 / 2 - вот это реально. Что коллекторы ставить, что стрелку с коллекторами, по работе одинаково, поэтому минус 10 000 руб (при чем, при ТП, батареи, баня, подогрев воздуха, бойлер, резерв, все равно не дешево, и доп. гидрострелка на работу не повлияет (ну никак не + 10000)). Насос - да, но это не существенно.
мелочевка, электрика, расходники -5000 руб (ну не 5000, ну ладно, пусть)
транспортные расходы - 500-1000 руб (остальное же покупаете, поэтому не считаем).
Нафига покупать готовые коллектора, вот у меня есть монтажники, они их или где-то заказывают, или сами делают, не знаю, но выгледят как заводские, и стоимость в разы меньше.
Добавлено спустя 10 минут 49 секунд:
[quote="Кузнецов Д А";p="73562"]
в мою схему можно добавить стрелку но ЗАМЕТНЫХ изменений от этого не будет
теперь прикинем удорожание грубо:
1 день работы - 10 000 руб
2 стрелка - 4000 руб?
3 насос 25-80 - 7500
4 мелочевка, электрика, расходники -5000 руб
5 транспортные расходы - 500-1000 руб
итого 27 000 руб
считаю что это не маленькая сумма, особенно, когда результат одинаковый (почти)
Удорожание 27 000 / 2 - вот это реально. Что коллекторы ставить, что стрелку с коллекторами, по работе одинаково, поэтому минус 10 000 руб (при чем, при ТП, батареи, баня, подогрев воздуха, бойлер, резерв, все равно не дешево, и доп. гидрострелка на работу не повлияет (ну никак не + 10000)). Насос - да, но это не существенно.
мелочевка, электрика, расходники -5000 руб (ну не 5000, ну ладно, пусть)
транспортные расходы - 500-1000 руб (остальное же покупаете, поэтому не считаем).
[quote="savtex";p="73565"]А монтажники их что бесплатно делают? Или за 3 копейки заказывают?Цена вещь относительная .Те которые ставят у нас стоят на 4 контура 3000руб думаю это нормально.И обратка с контуров вварена через трубу подачи на подогрев перед котлом .[/quote]
Согласен полностью.
Но удорожание будет не на 1000 евро, а на 300 - 500, но при Теплых полах(по всему дому), батареях, подогрев воздуха для вентиляции и т.д. - это уже не дешевая схема, и плюс за гидрострелку, которая решает много проблем и ошибок, добавить, пусть 500 евро, я думаю стоит.
Согласен полностью.
Но удорожание будет не на 1000 евро, а на 300 - 500, но при Теплых полах(по всему дому), батареях, подогрев воздуха для вентиляции и т.д. - это уже не дешевая схема, и плюс за гидрострелку, которая решает много проблем и ошибок, добавить, пусть 500 евро, я думаю стоит.
- Кузнецов Д А
- Гуру

- Сообщения: 2134
- Зарегистрирован: 15 июн 2005, 18:05
- Репутация: 33
- Откуда: Екатеринбург
- Контактная информация:
чета я не понял? сварить стрелку, установить доп арматуру, трубы сварить с отводами и прочим, насос, подключить насос по электрике - это бесплатно? может у меня поработаете? объемы есть - велкам.Удорожание 27 000 / 2 - вот это реально. Что коллекторы ставить, что стрелку с коллекторами, по работе одинаково, поэтому минус 10 000 руб (при чем, при ТП, батареи, баня, подогрев воздуха, бойлер, резерв, все равно не дешево, и доп. гидрострелка на работу не повлияет (ну никак не + 10000)). Насос - да, но это не существенно.
мелочевка, электрика, расходники -5000 руб (ну не 5000, ну ладно, пусть)
транспортные расходы - 500-1000 руб (остальное же покупаете, поэтому не считаем).
Радость от низкой цены коротковременна, разочарование от плохого качества вечно.
Re: гидросхема
[quote="ВикторВ";p="73524"]
котел viessmann 050 (35кВт)
резервн. электрический котел (9кВт)
далее по приоритету
1 бойлер
2 подогрев воздуха вентиляции
3 радиаторы по всем помещениям
4 ТП по всем помещениям[/quote]Давайте начнём с начала?
А чем управляете-то? Кто включит резервн. электрический котел когда никого нет дома? Кто выключит вентиляцию при работе на резерве? Сохранится ли управление контурами при аварии основного котла? Подключение котлов паралельно или последовательно? Насколько связаны котельная и вентиляция?
И вообще - стрелка это уже 333-й контроллер.
Добавлено спустя 6 минут 53 секунды:
[quote="Кузнецов Д А";p="73547"]Вы, извиняюсь, с..те в свои СО, перед запуском что ли?[/quote]Ну тогда нафига они вср@лись? Я их вообще не ставлю.
котел viessmann 050 (35кВт)
резервн. электрический котел (9кВт)
далее по приоритету
1 бойлер
2 подогрев воздуха вентиляции
3 радиаторы по всем помещениям
4 ТП по всем помещениям[/quote]Давайте начнём с начала?
А чем управляете-то? Кто включит резервн. электрический котел когда никого нет дома? Кто выключит вентиляцию при работе на резерве? Сохранится ли управление контурами при аварии основного котла? Подключение котлов паралельно или последовательно? Насколько связаны котельная и вентиляция?
И вообще - стрелка это уже 333-й контроллер.
Добавлено спустя 6 минут 53 секунды:
[quote="Кузнецов Д А";p="73547"]Вы, извиняюсь, с..те в свои СО, перед запуском что ли?[/quote]Ну тогда нафига они вср@лись? Я их вообще не ставлю.
Подчинённый, перед лицом начальствующим, должен иметь вид лихой и придурковатый, дабы разумением своим не смущать начальство! © Пётр I от 09.12.1709г.
- Кузнецов Д А
- Гуру

- Сообщения: 2134
- Зарегистрирован: 15 июн 2005, 18:05
- Репутация: 33
- Откуда: Екатеринбург
- Контактная информация:
